本文文章中的操作经实务验证,多家代理多次申请被成功受理,实行时间已超过半年或经历数年,可放心取用(不排除遇到审查标准变化及审查员对标准理解、适用差异的情况)。具体操作如下:
1商标基础申请及评审申请书不需要申请人签署
在所有的商标局阶段的申请及所有评审申请中(以下简称“商标申请与评审”),除转让、使用许可备案、质押相关申请外,如申请人已委托代理机构,申请人仅需对委托书和主体资格证明2份文件盖章(签字),无需签署其他申请文件。申请书仅代理机构盖章,代理人签字即可,示例如下:

2外国申请人的委托书和主体资格证明文件不需要原件
还在紧张等着客户高价快递委托书、主体资格证明等文件原件吗?以致三催四请盯时限,每次压着绝限交申请。其实,商标申请与评审中,外国申请人签署的委托书和主体资格证明仅需提供打印件就可以了。该做法同样适用于涉外商标行政诉讼的预登记。
3驳回复审文件简化
电子送达《驳回通知书》的驳回复审申请,仅需申请书首页,材料目录,理由书和委托书4份文件,其中,仅委托书需要客户签署(国内申请人需原件,外国申请人需打印件),驳回复审期限为30日。
领取纸质《驳回通知书》的驳回复审申请,仅需申请书首页,材料目录,理由书和委托书4份文件,其中,仅委托书需要客户签署(国内申请人需原件,外国申请人需打印件),驳回复审期限为15日。上述两种情形材料目录示例如下:

邮寄送达纸质《驳回通知书》的驳回复审申请,需申请书首页,材料目录,理由书,委托书及信封(可复印件)5份文件,其中,仅委托书需要客户签署(国内申请人需原件,外国申请人需打印件),驳回复审期限为15日。材料目录示例如下:

4马德里的驳回复审不需要提供主体资格证明,不需要对客户外文名称和地址进行翻译
马德里商标国际注册指定中国的领土延伸保护申请的驳回复审可以直接以申请人外文名称和地址进行,地址仅需在原有外文地址的前面加上中文国籍即可,无需进行中文翻译。委托书申请人中文处填写外文即可。不需要提供主体资格证明及翻译。委托书及材料目录示例如下:


5申请文件所有需要签字的地方都可使用人名章
同意转让声明等文件需要申请人法定代表人签字,此处可使用法定代表人人名章。商标代理人签署申请文件时,均可使用人名章,可使用手签章,也可使用方章,目前,对印章颜色无要求,实践中,见过蓝色、黑色和红色。
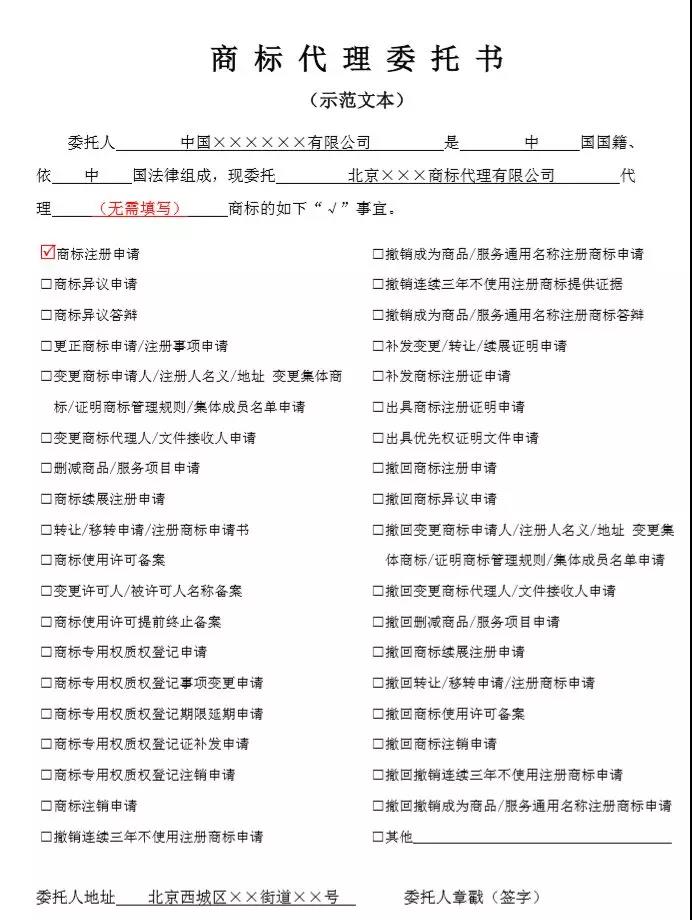
6多件商标注册申请,委托书的“商标”空格处可以不填,仅需1份
客户批量同时申请多件商标注册申请时,委托书可仅制作1份,类别无需填写,商标无需填写。该做法适用于纸质申请,也适用于网上申请,可适用于1年以内的再次申请。是不是瞬间觉得工作量减少很多?官网通知及委托书模板见下:


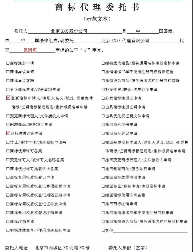
7同一申请人可同时在1委托书中勾画多项变更、转让、续展、注销、许可使用备案业务,委托书仅需1份
此举将便利需同时进行变更和转让,或同时需进行变更和续展,或同时需部分注销和转让等的申请人和代理人。需要注意的是,委托书附页也需申请人签字/盖章。具体通知见上,委托书模板见下:


8同一申请人同时提交的撤三申请也可简化
虽然通知中并无明确要求,但近期纸质面交撤三申请时,商标局大厅文件接收员要求撤三申请材料简化,同一申请人,不同被申请人的撤三申请,可仅提供一份主体资格证明和一份委托书。这个因为无明确规定,请谨慎操作。
上面这些举措将减轻客户盖章签字负担,提高沟通效率,降低文件出错率,节约时间、纸张及促成案件成交。
